存储设备及光纤交换机项目公开招标询价公告
发布日期:2020-07-08
新华集团始创于1988年,三十多年来,集团始终秉承“教育兴国、产业惠民”的崇高使命,已成为以教育为主体,集金融、投资、科技于一体的跨地区、跨行业的现代企业集团。
2018年,集团高等教育板块中国新华教育(02779.HK)在香港联交所主板上市,是国内长三角地区最大的民办高等教育集团。
集团目前拥有WilliamHill官方网站、安徽新华学校、合肥新华实验中学、安徽优邦学教育等多个教育品牌,合作举办安徽医科大学临床医学院、南京财经大学红山学院,并与美国凯泽大学合作办学美国新华大学等。集团各院校常年在校生达4万余名,涉及高等教育、中等教育,义务教育和K12教育等众多领域。
根据2020建设计划,现对WilliamHill官方网站服务器和存储设备采购项目进行公开招(邀)标采购,热忱欢迎有资质的供应商前来投标。
一、采购项目名称
1.项目名称:《存储设备及光纤交换机》项目
2.项目编号:ZBXJ-2020-0015
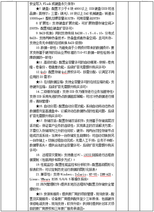
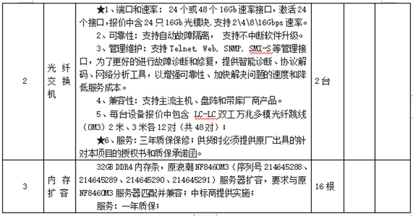
二、招标内容



三、招标及定标方式
1.本次项目采用公开招标;
2.招标方有权对本次招标项目内容进行分包或拆包;
3.接受分包投标。
四、投标单位资质
1.投名单位必须满足《中华人民共和国政府采购法》第二十二条规定条件,并具有独立法人资格;
2.报价单位应具备三年以上(包括三年)生产或销售经验且必须具备所报物资的营业资质;在专业技术、设备设施、人员组成、业绩经验等方面具有相应的资格和能力;
3.投标单位必须具有良好的商业信誉和健全的财务会计制度;
4.投标单位在经营活动中无重大违法记录;
5.具有完善的售后服务体系及质量保证体系;
6.报名单位须具有合肥市提供长期服务的能力;
7.本项目不接受联合体投标。
五、投标文件编制须包括以下内容
1.投标一览表;
2.企业简介一览表;
3.经年审合格的企业法人营业执照副本(三证合一);
4.投标人法定代表人授权书、被授权人身份证等资料;
5.投标人必须具有质量保证体系及质量认证证明、环境认证和安全认证等(复印件);
6.投标单位近三年类似项目业绩(投标时提供合同原件或复印件);
7.资金状况及近三年经济行为受到起诉情况;
8.所投产品正负偏离对比表;
9.所投产品清单报价函(密封形式),报价含正规发票;
10.所投产品详细技术参数介绍;
11.不高于市场价格承诺书;
12.投标人必须提供授权和售后服务承诺函;
13.供货周期承诺书;
14.业务负责人及联系方式。
六、投标须知
1.投标人中标后,不得转包或分包,所投的品种必须符合国家标准,杜绝串货和假冒伪劣行为;
2.投标人中标后必须响应招标方在招标范围内产品所提出的开票要求;
3.本次采购项目招标不收投标人任何费用,无论投标过程中的做法和结果如何,投标人承担所有与准备递交投标文件有关的费用。
七、投标报价
1.投标方必须按照采购清单所提要求提供详细报价,注明税率;
2.若单价和总价有差异,则以单价为准,并对总价进行修正;若数字和文字表示的金额之间有差异,则以文字金额为准,并对数字做相应的修正;若正本与副本有差异,则以正本为准。
八、投标人保证
1.投标价不超过其在国内市场的价格以及其卖至买方相同地域的价格。若违反保证,招标人有权终止合同并要求偿还多付的款项;
2.投标人对招标文件的所有问题和要求的回答应是肯定的、真实的、准确的;
3.投标人应按要求准时递交文件,参加开标,否则后果自负。提交的文件将给予保密,但不会被退回;
4.投标人应对产品质量及交货期作出明确承诺。
九、投标方式、地址及截止时间
1.投标方式:
投标方应将投标文件、资审文件、投标书、等装入密封的信封内,封条加盖公章及法定代表人印章,封面注明“存储设备及光纤交换机项目投标文件”。投标书包括正副本各壹份,若正本与副本存在差异,以正本为准。将投标资料直接送至安徽新华集团采购部,(须在醒目位置标注以下内容:投标单位名称、投标人姓名、投标人联系电话、投标品牌等信息)。
2.答疑截止时间:2020 年 7月 15 日17时止。
3.投标截止时间:2020年 7月 17日14时止。
十、联系人、联系电话及联系地址
联系人及电话: 吴老师 13645693815 刘老师 15375255158
联系地址:合肥市国家高新技术开发区望江西路555号WilliamHill官方网站内新华集团采购部
安徽新华集团采购部
2020年7月8日
- 上一篇:楼梯扶梯、栏杆更换及翻新项目询价公告
- 下一篇:学生公寓洗衣机采购公开询价公告

